In Today’s Science News, we will learn about the key reason why loss of smell occurs in long-Covid, what may cause the Fermi bubbles and the scale of fungal disease in India.
All three articles were rather short, that’s why the entry is short as well. Lastly, from now on I’ll also link directly to the studies and mention whether they are open access or not.

Article 1: Scientists find key reason why loss of smell occurs in
long COVID-19
SD-Date: 21st December, 2022
Et-Date: 4th January, 2023
ScienceDaily-Summary: „The reason some people fail to recover their sense of smell after COVID-19 is linked to an ongoing immune assault on olfactory nerve cells and an associated decline in the number of those cells, scientists report.“
Status: Open Access
https://www.science.org/doi/10.1126/scitranslmed.add0484
Method of Research
The study was conducted by Bradley Goldstein, M.D., Ph.D., and his colleagues at Duke, Harvard and University of California-San Diego.
They analyzed olfactory epithelial samples collected from 24 biopsies, 9 of whom were from patients who suffered from long-term smell loss following Covid-19.
| Biopsy (source: NHS) |
| A biopsy is useful when you want to investigate abnormalities. It is done by taking a tissue sample anywhere on or in your body – from the skin to organs and other structures. These abnormalities can be functional (such as kidney or liver problems) or structural (such as swellings in a particular organ). Information gained from this procedure can play a very important role in the decision-making progress (i.e. the appropriate treatment and how well a person responds to a particular treatment). For instance, a clinical examination alone usually cannot tell when a lump or growth on your skin or inside your body is cancerous (malignant) or non-cancerous (benign). Then a biopsy is required to make this determination. |
In collaboration with Sandeep Datta, M.D., Ph.D., at Harvard University, the research team used a sophisticated single-cell analyses in this biopsy-based approach.
Findings
- There was a „widespread infiltration of T-cells engaged in an inflammatory response in the olfactory epithelium*“, this inflammatory response persisted despite the absence of detectable SARS-CoV-2 levels,
- in addition to this unique inflammation process, the amount of olfactory sensory neurons were diminished, the ongoing inflammation may be the reason since it damages the sensitive tissue.
*the smell nerves are located in the tissue of the olfactory epithelium, the latter is located on the „roof“ of the nasal cavity (which is divided by the nasal septum).

(source: pressbooks)
Moreover, the researchers were encouraged by the fact that the neurons appeared to still have maintained some ability to repair themselves even after the long-term exposure.
„We are hopeful that modulating the abnormal immune response or repair processes within the nose of these patients could help to at least partially restore a sense of smell,“ Goldstein said, noting this work is currently underway in his lab.
Source
https://www.sciencedaily.com/releases/2022/12/221221154434.htm
Article 2: Mysterious gamma-ray emitting bubbles around the center of the Milky Way explained
Phys-Date: 3rd January, 2023
Et-Date: 4th January, 2023
Phys-Summary: „A scientist from Tokyo Metropolitan University has shown that large gamma-ray-emitting bubbles around the center of the Milky Way were produced by fast, outward-blowing winds and an associated „reverse shock.“
Status: Not Open Access
https://academic.oup.com/mnras/article-abstract/518/3/4551/6825459?redirectedFrom=fulltext&login=false#no-access-message
Method of Research
For this study, Professor Yutaka Fujita from Tokyo Metropolitan University used the state-of-the-art X-ray observations from the Suzaku satellite and compared it to the results of numerical simulations. On this methodology he based his theoretical evidence.

(source: NASA)
| Suzaku Mission Overview (source: NASA) |
| Launched: July 10, 2005 Development: It was developed by the Japanese Institute of Space and Astronautical Science (which is part of the Japan Aerospace Exploration Agency) in collaboration with Japanese and U.S. institutions, including NASA. Equipment: The Suzaku satellite was equipped with a new type of X-ray spectrometer (XRS) that makes for the first time high-resolution and high-throughput possible. Mission: Observation of „extremely energetic objects like neutron stars, active and merging galaxies, black holes and supernovae“ to gather information on these events in the X-ray energy range. Difficulties: Just 19 days after the launch, the loss of a cryogen (coolant) made it no longer possible for the XRS to provide the planned science. However, the X-ray Imaging Spectrometer and the Hard X-ray Detector were not affected by the loss of the coolant. |
Findings
Professor Fujita’s simulation considered „fast outflowing winds from the black hole injecting the necessary energy into the gas surrounding the center of the galaxy“.
When compared with the measured profiles, they found that the Fermi bubbles were likely produced by the fast outflowing winds* which are blowing at 1,000 km per second over 10 million years. As they travel outward, they interact with the surrounding halo gas which causes a reverse shock that „creates a characteristic temperature peak“.
Another reason why the Fermi bubbles are likely caused by these winds, is that the simulations showed that explosions at the center were unable to reproduce the profiles measured by the telescope. Lastly, the author noted that what had been observed is similar to what we already observed in other galaxies.
„The correspondence suggests the same kinds of massive outflows seen in other parts of the universe were present in our own galaxy until fairly recently.“ (Phys.org)
*They are not winds as we experience them on Earth. Here, they mean with outflowing winds highly charged particles at high speeds which propagate through space.

(source: NASA)

(source: Tokyo Metropolitan University)
Source
https://phys.org/news/2023-01-mysterious-gamma-ray-emitting-center-milky.html
Article 3: Study reveals huge extent of fungal disease in India
MedXPress-Date: 3rd January, 2023
Et-Date: 4th January, 2023
MedixalXPress-Summary: „Researchers from India and Manchester have shown that over fifty million Indians are affected by serious fungal disease, 10% of which are from potentially dangerous mold infections.“
Status: Open Acess
https://academic.oup.com/ofid/article/9/12/ofac603/6960896?login=false
Method of Research
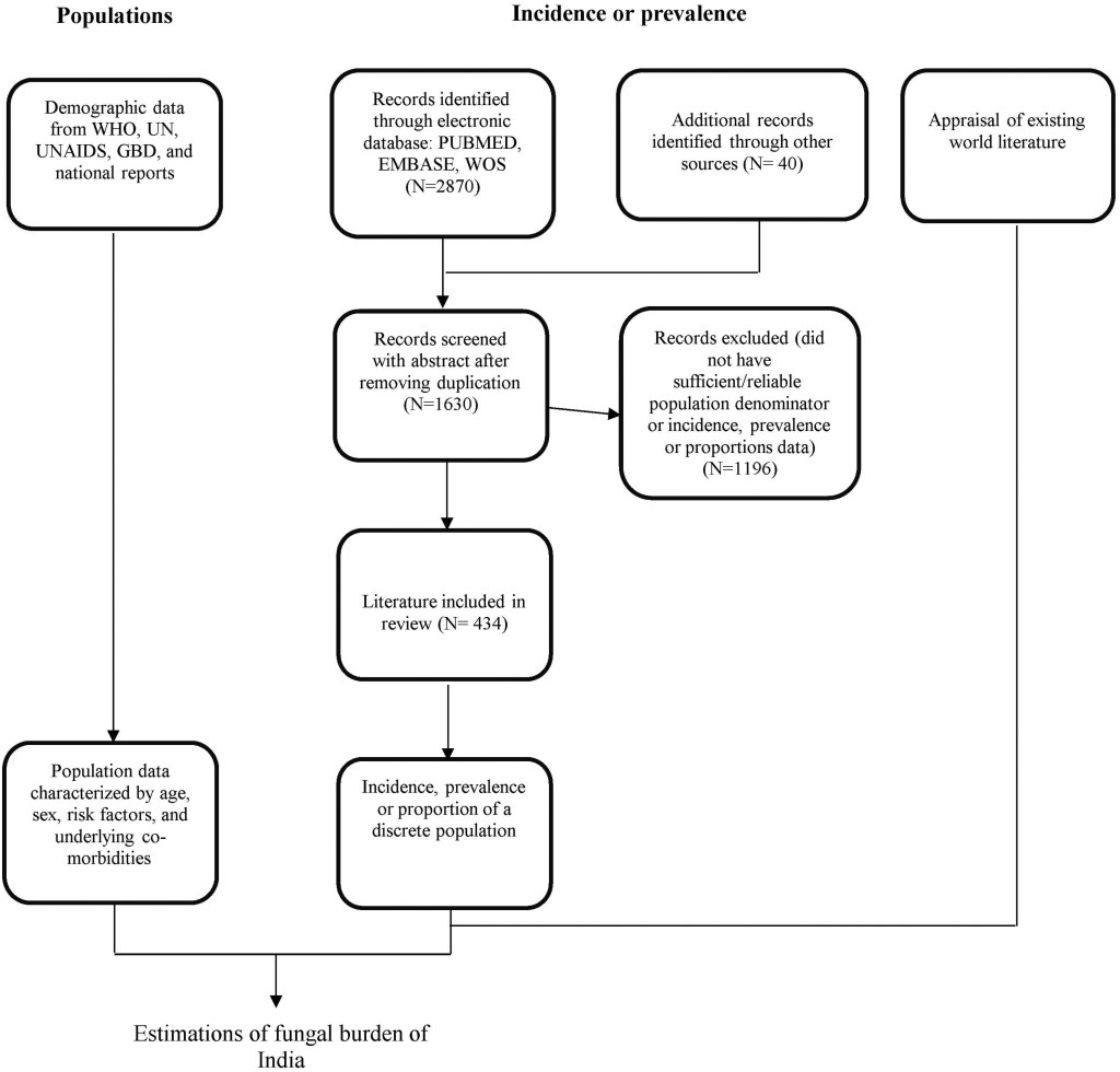
In this study, experts from three Indian hospitals were involved – AIIMS, New Delhi, AIIMS Kalyani, West Bengal and PGIMER, Chandigarh – and The University of Manchester.
This comprehensive review was achieved by analyzing the data of 400 published academic articles and the databases of PubMed, Embase, and Web of Science (WOS) used.
In addition, deterministic modeling was used to determine „annual incidence and prevalence estimates for multiple life- and sight-threatening infections with significant morbidity“.

(source: Burden of Serious Fungal Infections in India, IDSA)
Findings/Results
It is estimated that around 57,251,328 from 1,393,400,000 Indians (4.1%) suffer from serious fungal disease. The table below shows the amount of people affected:
Finally, the lead author of the study, Dr. Animesh Ray of AIIMS in Delhi, shall have the last word on this topic: „The total burden due to fungal diseases is huge but underappreciated. While tuberculosis affects less than 3 million people in a year in India, the number of Indians affected by fungal disease are several times higher.“

(source: Burden of Serious Fungal Infections in India, IDSA)
Source
https://medicalxpress.com/news/2023-01-reveals-huge-extent-fungal-disease.html

